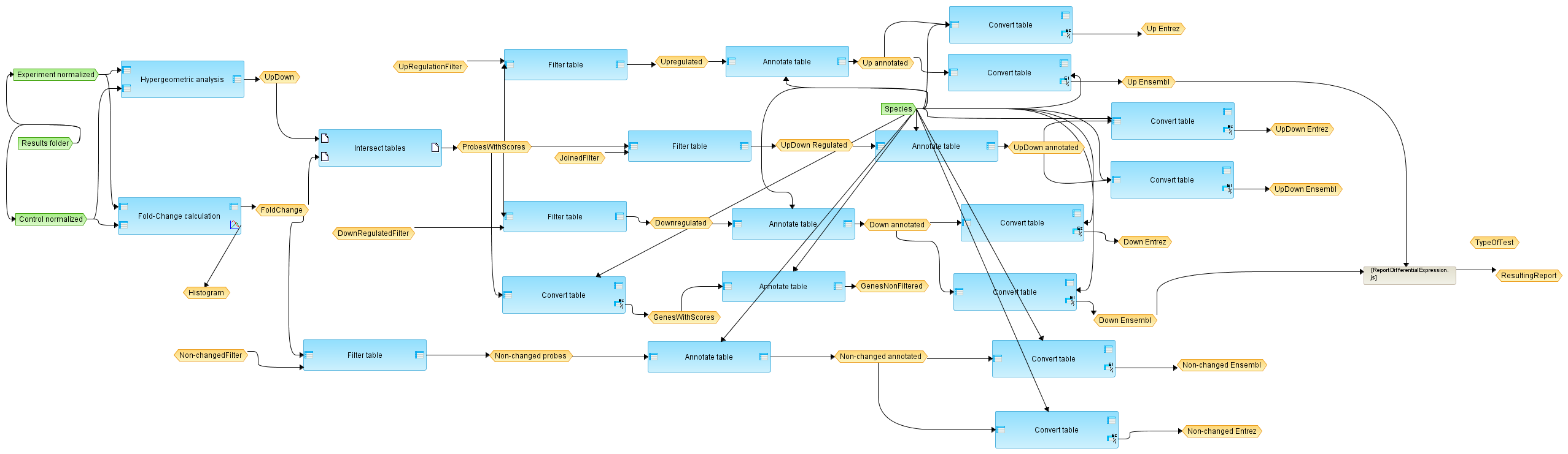
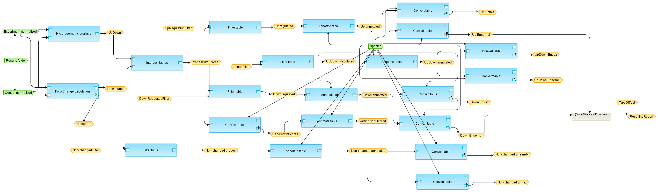
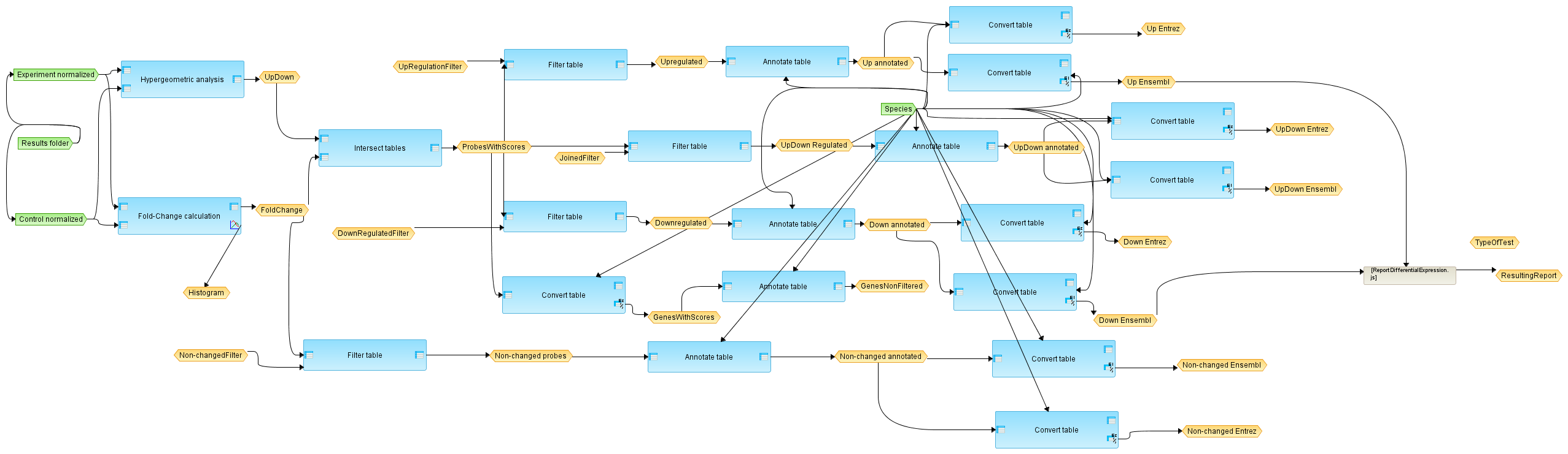
File:Compute-differentially-expressed-genes-using-Hypergeometric-test-Illumina-probes-workflow-overview.png
From BioUML platform
Revision as of 16:38, 12 March 2019 by BioUML wiki Bot (Talk | contribs)
Size of this preview: 800 × 232 pixels.
Full resolution (2,554 × 741 pixels, file size: 114 KB, MIME type: image/png)
Uploaded by bot
File history
Click on a date/time to view the file as it appeared at that time.
| Date/Time | Thumbnail | Dimensions | User | Comment | |
|---|---|---|---|---|---|
| current | 16:38, 12 March 2019 | 2,554 × 741 (114 KB) | BioUML wiki Bot (Talk | contribs) | Uploaded by bot | |
| 09:47, 14 February 2017 | 2,554 × 741 (123 KB) | BioUML wiki Bot (Talk | contribs) | Uploaded by bot | ||
| 19:05, 13 February 2017 | 2,554 × 741 (123 KB) | BioUML wiki Bot (Talk | contribs) | Uploaded by bot | ||
| 16:22, 11 December 2014 | 2,542 × 741 (111 KB) | BioUML wiki Bot (Talk | contribs) | Uploaded by bot | ||
| 11:09, 19 April 2013 | 2,542 × 542 (87 KB) | BioUML wiki Bot (Talk | contribs) | Uploaded by bot | ||
| 15:11, 18 April 2013 | 2,542 × 542 (85 KB) | BioUML wiki Bot (Talk | contribs) | Uploaded by bot |
- You cannot overwrite this file.
- Edit this file using an external application (See the setup instructions for more information)
File usage
The following page links to this file: